跳转到帖子

游客您好,欢迎来到黑客世界论坛!您可以在这里进行注册。

赤队小组-代号1949(原CHT攻防小组)在这个瞬息万变的网络时代,我们保持初心,创造最好的社区来共同交流网络技术。您可以在论坛获取黑客攻防技巧与知识,您也可以加入我们的Telegram交流群 共同实时探讨交流。论坛禁止各种广告,请注册用户查看我们的使用与隐私策略,谢谢您的配合。小组成员可以获取论坛隐藏内容!

TheHackerWorld官方

如何使用Tarian保护Kubernetes云端应用的安全

精选回复

发布于

如何使用Tarian保护Kubernetes云端应用的安全

620078f242125.jpg

关于Tarian

Tarian是一款针对Kubernetes云端应用程序的安全保护工具,该工具可以通过预注册可信进程和可信文件签名,保护在Kubernetes上运行的应用程序免受恶意攻击。Tarian能够检测未知进程和注册文件的更改,然后发送警报并采取自动操作,从而保护我们的K8s环境免受恶意攻击或勒索软件的侵扰。

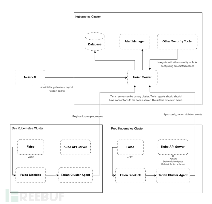
工具架构

1642666764_61e91b0c12b7ca320b157.png!sma

工具要求

一个支持运行Falco的Kubernetes集群。

准备命名空间

kubectl create namespace tarian-system

kubectl create namespace falco

通过Tarian和自定义规则安装Falco

首先,将下列代码拷贝至falco-values.yaml中:

falcosidekick:

  enabled: true

  config:

    webhook:

      address: http://tarian-cluster-agent.tarian-system.svc:8088

接下来,使用Helm来安装Falco:

helm repo add falcosecurity https://falcosecurity.github.io/charts

helm repo update

 

helm upgrade -i falco falcosecurity/falco -n falco -f falco-values.yaml \

  --set-file customRules."tarian_rules\.yaml"=https://raw.githubusercontent.com/kube-tarian/tarian/main/dev/falco/tarian_rules.yaml

在GKE中,Falco将使用ebpf,因此我们还需要设置下列参数:

--set ebpf.enabled=true

设置一个Postgresql数据库

你可以将一个数据库以云端服务的形式使用,或者直接在集群中使用。比如说,我们可以通过下列命令在集群中安装数据库:

helm repo add bitnami https://charts.bitnami.com/bitnami

 

helm install tarian-postgresql bitnami/postgresql -n tarian-system \

  --set postgresqlUsername=postgres \

  --set postgresqlPassword=tarian \

  --set postgresqlDatabase=tarian

安装Tarian

首先,我们需要使用Helm来安装Tarian:

helm repo add tarian https://kube-tarian.github.io/tarian

helm repo update

 

helm upgrade -i tarian-server tarian/tarian-server --devel -n tarian-system

helm upgrade -i tarian-cluster-agent tarian/tarian-cluster-agent --devel -n tarian-system

接下来,等待所有的Pods就绪:

kubectl wait --for=condition=ready pod --all -n tarian-system

执行数据库初始化,并创建所有需要的数据库表:

kubectl exec -ti deploy/tarian-server -n tarian-system -- ./tarian-server db migrate

至此,工具安装就算完成了。

工具使用

使用tarianctl控制tarian-server

1、从该项目的【Release页面】下载Tarian;

2、提取文件并将tarianctl拷贝至本地目录中;

3、在设备上通过Ingress或port-forward功能开放tarian-server:

kubectl port-forward svc/tarian-server -n tarian-system 41051:80

4、使用env环境变量配置服务器地址:

export TARIAN_SERVER_ADDRESS=localhost:41051

查看违规事件

tarianctl get events

添加进程限制

tarianctl add constraint --name nginx --namespace default \

  --match-labels run=nginx \

  --allowed-processes=pause,tarian-pod-agent,nginx
tarianctl get constraints

添加文件限制

tarianctl add constraint --name nginx-files --namespace default \

  --match-labels run=nginx \

  --allowed-file-sha256sums=/usr/share/nginx/html/index.html=38ffd4972ae513a0c79a8be4573403edcd709f0f572105362b08ff50cf6de521
tarianctl get constraints

在一个pod中运行Tarian代理

metadata:

  annotations:

pod-agent.k8s.tarian.dev/threat-scan: "true"
kubectl apply -f https://raw.githubusercontent.com/kube-tarian/tarian/main/dev/config/monitored-pod/configmap.yaml

kubectl apply -f https://raw.githubusercontent.com/kube-tarian/tarian/main/dev/config/monitored-pod/pod.yaml

 

# wait for it to become ready

kubectl wait --for=condition=ready pod nginx

 

# simulate unknown process runs
kubectl exec -ti nginx -c nginx -- sleep 15
# you should see it reported in tarian
tarianctl get events

通知警报管理器整合

Tarian自带了Prometheus警报管理工具,如果你想使用其他的警报管理实例的话,可以使用下列命令:

helm install tarian-server tarian/tarian-server --devel \

  --set server.alert.alertManagerAddress=http://alertmanager.monitoring.svc:9093 \

  --set alertManager.install=false \

  -n tarian-system

项目地址

Tarian:【GitHub传送门】

参考资料

https://falco.org/docs/getting-started/

https://falco.org/docs/getting-started/third-party/production/

https://cloud.google.com/kubernetes-engine/docs/how-to/private-clusters#add_firewall_rules

https://join.slack.com/t/kube-tarian/shared_invite/zt-118iqu4g6-wopEIyjqD_uy5uXRDChaLA

创建帐户或登录后发表意见

最近浏览 0

  • 没有会员查看此页面。